NIMR

Clinical and Non-Clinical Trial Application and Registration

Clinical Trial Application and Registration Workflow

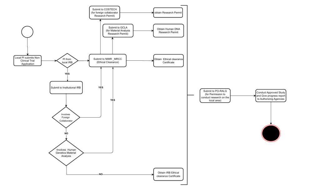
Non - Clinical Trial Application and Registration Workflow

Abbreviation

CT – Clinical Trial

PI – Principal Investigator

DNA – Deoxyriboonucleic Acid

IRB – Institutional Research Board

MRCC – Medical Research Coordination Committee

COSTECH – Tanzania Commission for Science and Technology

TMDA – Tanzania Medicines and Medical Devices Authority

GCLA – Government Chemist Laboratory Agency